- OVN
- OVN 简介
- OVN架构
- OVN安装
- CentOS
- Ubuntu
- 启动ovn
OVN
OVN 简介
OVN (Open Virtual Network) 是OVS提供的原生虚拟化网络方案,旨在解决传统SDN架构(比如Neutron DVR)的性能问题。其主要功能包括
- L2/L3虚拟网络以及逻辑交换机(logical switch)
- L2/L3/L4 ACL
- IPv4/IPv6分布式L3路由
- ARP and IPv6 Neighbor Discovery suppression for known IP-MAC bindings
- Native support for NAT and load balancing using OVS connection tracking
- Native fully distributed support for DHCP
- Works with any OVS datapath (such as the default Linux kernel datapath, DPDK, or Hyper-V) that supports all required features (namely Geneve tunnels and OVS connection tracking)
- Supports L3 gateways from logical to physical networks
- Supports software-based L2 gateways
- Supports TOR (Top of Rack) based L2 gateways that implement the hardware_vtep schema
- Can provide networking for both VMs and containers running inside of those VMs, without a second layer of overlay networking
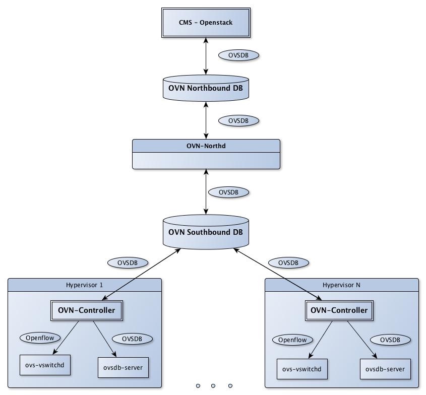
OVN架构
OVN由以下组件构成:
- northbound database:存储逻辑交换机、路由器、ACL、端口等的信息,目前基于ovsdb-server,未来可能会支持etcd v3
- ovn-northd: 集中式控制器,负责把northbound database数据分发到各个ovn-controller
- ovn-controller: 运行在每台机器上的本地SDN控制器
- southbound database:基于ovsdb-server(未来可能会支持etcd v3),包含三类数据
- 物理网络数据,比如VM的IP地址和隧道封装格式
- 逻辑网络数据,比如报文转发方式
- 物理网络和逻辑网络的绑定关系

补充说明
- Data Path:OVN的实现简单有效,都是基于OVS原生的功能特性来做的(由于OVN的实现不依赖于内核特性,这些功能在OVS+DPDK上也完全支持),比如
- security policies 基于 OVS+conntrack 实现
- 分布式L3路由基于OVS flow实现
- Logical Flows:逻辑流表,会由ovn-northd分发给每台机器的ovn-controller,然后ovn-controller再把它们转换为物理流表
- 更多架构可以参考Open Virtual Network architecture
OVN安装
如果想要安装master版本,可以使用https://copr.fedorainfracloud.org/coprs/leifmadsen/ovs-master/的BUILD:
CentOS
wget -o /etc/yum.repos.d/ovs-master.repo https://copr.fedorainfracloud.org/coprs/leifmadsen/ovs-master/repo/epel-7/leifmadsen-ovs-master-epel-7.repoyum install openvswitch openvswitch-ovn-*
Ubuntu
apt-get install -y openvswitch-switch ovn-central ovn-common ovn-controller-vtep ovn-docker ovn-host
启动ovn
控制节点:
# start ovsdb-server/usr/share/openvswitch/scripts/ovs-ctl start --system-id=random# start ovn northd/usr/share/openvswitch/scripts/ovn-ctl start_northdexport CENTRAL_IP=10.140.0.2export LOCAL_IP=10.140.0.2export ENCAP_TYPE=vxlanovs-vsctl set Open_vSwitch . external_ids:ovn-remote="tcp:$CENTRAL_IP:6642" external_ids:ovn-nb="tcp:$CENTRAL_IP:6641" external_ids:ovn-encap-ip=$LOCAL_IP external_ids:ovn-encap-type="$ENCAP_TYPE"
计算节点:
# start ovsdb-server/usr/share/openvswitch/scripts/ovs-ctl start --system-id=random# start ovn-controller and vtep/usr/share/openvswitch/scripts/ovn-ctl start_controller/usr/share/openvswitch/scripts/ovn-ctl start_controller_vtepexport CENTRAL_IP=10.140.0.2export LOCAL_IP=10.140.0.2export ENCAP_TYPE=vxlanovs-vsctl set Open_vSwitch . external_ids:ovn-remote="tcp:$CENTRAL_IP:6642" external_ids:ovn-nb="tcp:$CENTRAL_IP:6641" external_ids:ovn-encap-ip=$LOCAL_IP external_ids:ovn-encap-type="$ENCAP_TYPE"
对于ovs 1.7,还需要设置
ovn-nbctl set-connection ptcp:6641ovn-sbctl set-connection ptcp:6642
