- 版本控制
- 分布式版本控制工具 - git
- 实用教程
- Notes
- 分布式版本控制工具 - git
版本控制
文本编辑器很好地解决了码字的问题,于是另一个问题来了——在一个项目的开发过程中需要和很多人一起合作,而且随着时间的推进代码会产生多个不同的版本。比较直观的想法是用文件名重命名的方式管理,如file0.c, file1.c..., 稍微好点的会用file-2014-10-05.c... 这种版本管理方式对于稍微有点规模的项目来说就显得有点太naive了,再说自己改着也蛋疼乳酸是不是?聪明的程序员早已为你想好了解决办法——Version Control(版本控制)! 专业的事情就应该交给专业的工具去解决。于是另一个问题又来了——版本控制工具那么多,到底哪家强?蓝翔貌似没有版本控制工具啊… 随便一搜就能发现以下几种:
- Git
- Subversion
- Mercurial
整体来讲,版本控制可以分为两种,分布式的和非分布式的 ←_← 非分布式的可以理解为集中式的,也就是说在使用时必须有一个集中式的服务器。就像军训训练时出队必须向排长报告,这个排长就相当于集中式版本控制工具中的服务器啦。你想啊,你做什么都需要向排长报告,自然是相当不爽对不对π_π 其中的代表就是Subversion啦。
如果这个版本控制的服务器离你十万八千里,而这时恰好某位熊孩纸有事没事拔掉你的网线,摁下路由器的开关——总之就是不能让你不能愉快的连接国外的服务器就是了,那么这个时候团队合作自然是无法愉快地进行下去了。既然和集中式版本控制做不成朋友,那就让我们和土豪分布式版本控制工具做朋友吧!弃Subversion,保平安~
就连Subversion本身的开发也已于2014年愚人节转向使用git,噗哈哈哈,投票最后竟然通过了… [svn1] [svn2] [svn3]
分布式版本控制工具 - git
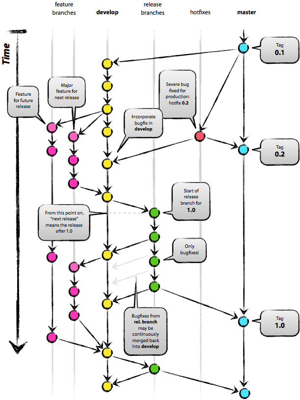
分布式的好处在于,它可以不像集中式版本控制工具那样依赖中心服务器,开发完全可以在本地进行,不依赖网络。其中的代表就是Git啦。Git是 Linus Torvalds 继 Linux 之后给全人类带来的另一大神器,骚年颤抖吧!先放一张git在分支和合并方面的大杀器特性给大家醒醒脑,强大伐?

实用教程
- git - 简明指南,目前见过的最简git指南,原来的英文版被翻译成了各种其他语言,漫画超友爱 ≖‿≖✧
- Git 简要教程,b哥整理的教程,简洁实用。
- Git分支管理策略,阮一峰提供的针对Git分支管理策略。
- Git教程 - 廖雪峰 - 浅显易懂的git中文教程
- Git Magic,挺适合入门的教程,文字超友爱 ≖‿≖✧
- Pro Git,官方教程,非常全面,简单入门的话先看前几章就够用了。
Notes
- [svn1] 为什么我们要放弃Subversion
- [svn2] GIT和SVN之间的五个基本区别 | 外刊IT评论
- [svn3] [INFRA-7524] April Fools: migrate Apache Subversion project over to the git repo - ASF JIRA
